МОТОГОНКИ.РУ, 11 февраля 2026 - Следом за анонсом концепта электрического кроссового мотоцикла CFMoto CF-X, китайский производитель решил выдать и дорожную модель. Технических подробностей пока нет, но есть конкретные патентные схемы крупных узлов и общей конструкции, которые говорят, что это будет за машина.
Шасси нового мотоцикла будет иметь двойную силовую схему: центральной деталью является огромный батарейный блок из алюминия, несущая деталь, к которой спереди крепится front-end (вилка с рулевой колонкой), а сзади - маятник с электродвигателем и приводом на заднее колесо цепью.

Шасси нового электромотоцикла CFMoto
В дополнение к основной схеме, существует дополнительная - параллельные балки, крепящие по-диагонали рулевую колонку с нижней частью "рамы". Заодно, эти поперечины являются силовой защитой силовой установки.

Силовая схема шасси электромотоцикла CFMoto
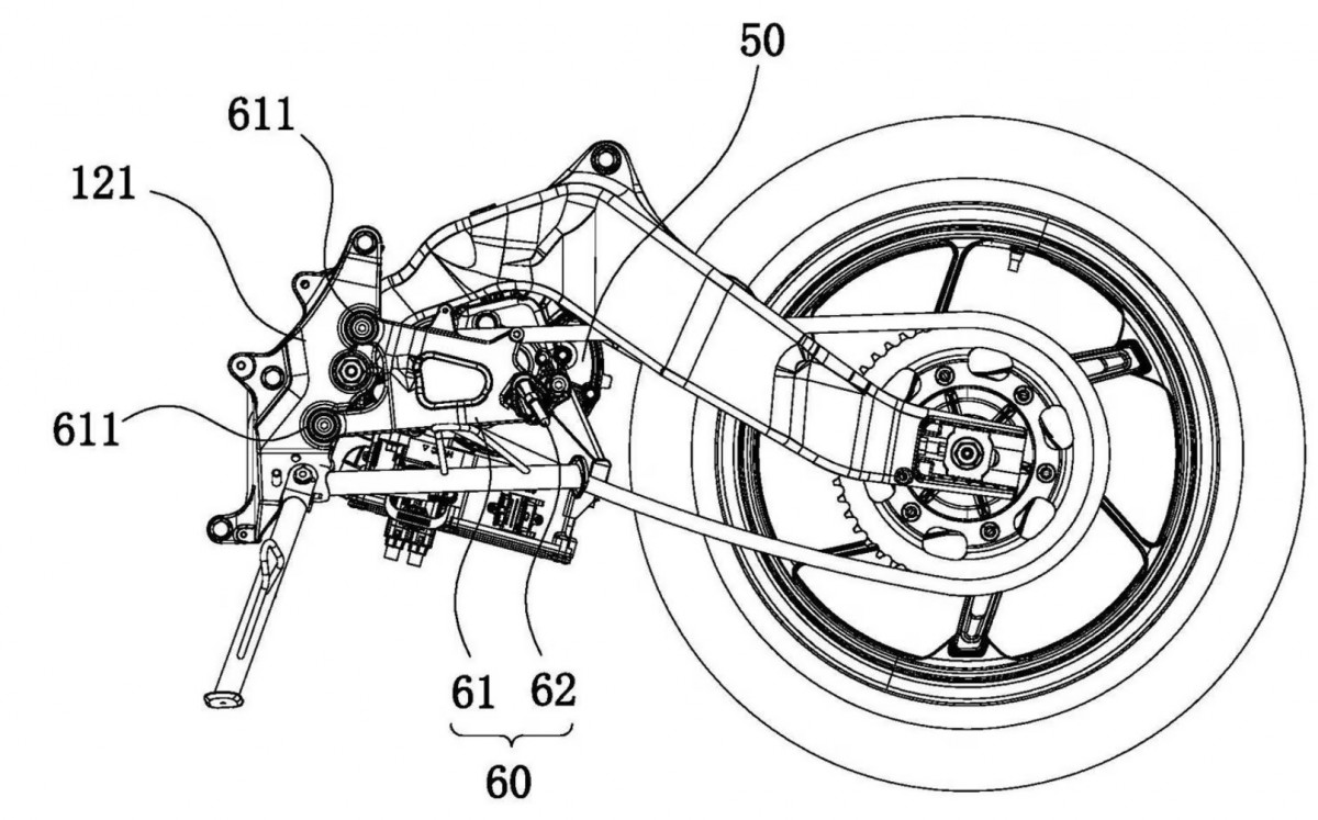
Судя по анализу экспертов, задняя часть шасси наследует элементы, ранее разработанные для среднекубатурных спортбайков CFMoto 450SS - это традиционный двухсторонний алюминиевый маятник и прямой цепной привод, который идет с расположенного максимально низко, прямо у заднего колеса электродвигателя.

Схема CFMoto: задняя часть - маятник и расположение электродвигателя
Такая силовая схема рассчитана на передачу мощности в районе 60 л.с., как у 450SS/450SR.
Но очевидно, что отдача от силовой установки CFMoto будет выше. Их собственный кроссовый CFMoto CF-X должен выдавать мощность на уровне 450-кубового кроссового мотоцикла. Известно, что в базе лежит 400-вольтовая силовая установка, вероятно, доставшаяся CFMoto в наследство от KTM Freeride.

Силовая установка CFMoto



